作为工业物联网IIoT和边缘计算的重要应用之一,预测性维护被寄予厚望。据权威机构预测,2022年之前预测性维护市场都会保持高速增长,复合年均增长率(CAGR)为39%。我们坚信预测性维护必将成为IIoT中少数的“杀手级”应用之一。
工业设备的维护维修由修复性维修,到预防性维修,再到预测性维修是大势所趋。

GE调研报告显示,大批工业企业正在走向预测性维护“怀抱”
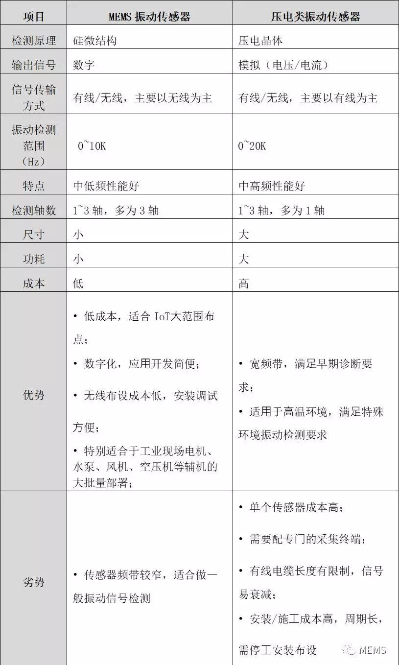
随着市场经济的不断发展,振动传感器在能源、化工、汽车、冶金、机器制造、军工和科研教学等诸多领域得到广泛的应用。振动传感器主要监测包含旋转机械的振动情况。不同行业,每种设备都有其振动标准,超过标准表明机器出现或者将要出现故障,从而实现状态监控以及预测性维护。振动传感器是设备状态监测的“听诊器+心电图仪”。目前主要有MEMS和压电两类传感器,各有其优缺点和适用场景,参见如下:
MEMS振动传感器 VS 压电振动传感器

据麦姆斯咨询介绍,苏州捷杰传感技术有限公司(苏州捷研芯子公司)多年来聚焦智能MEMS振动传感器以及振动复合传感器的硬件、算法的研究和产品应用创新,凭借深厚的技术积淀和持续的产品打磨迭代,近期推出独创的用于设备监控与预测诊断的智能MEMS传感器——超低功耗无线温度振动一体采集及传输系统。
在2019年3月的上海慕尼黑电子展上的初次演示,吸引了客户和业内同行的广泛关注。
Geniitek-VB21-演示
VB21是一款小型Zigbee无线振动温度一体智能监测传感器,采用电池供电,可连续监测设备振动温度状态长达1年以上;内置智能FFT频谱分析算法,转换振动信号的频谱;外壳采用高强度航空铝和工程塑料,满足IP67,适应高温强振的恶劣工业现场;提供Zigbee无线接口,方便工业场合大面积组网及监测。
作为物联网传感器节点,VB21主要用于工业设备的振动分析、网络化监控和诊断。产品的软硬件均为模块化设计,稍作修改即可适用于不同应用场景,包括:频谱分析算法、检测频率、无线通讯方式、振动唤醒模式等。
VB21的产品特性与竞品对比表
VB21更多特性指标:
- 3轴加速度、速度、位移振动信号检测,另提供9个时域特征指标:有效值、歪度(偏斜度)、歪度指标(偏斜度指标)、方差、裕度因子、波峰因子、峭度、俏度指标、脉冲因子;3个频域指标,谱方差、谱均值、谱有效值
- Zigbee无线传输,通信标准IEEE 802.15.4,天线内置,室内/市区通信距离90米
- 7*24小时无人值守,数据传输、电量低、振动阀值、温度阀值4种传感器端报警设置
- 瞬时红外温度检测,精度±2℃,分辨率0.02
- FFT频域信号频谱分析
- 自组网,同一网关最多可管理256个节点
- 连续工作时间不小于12个月(工作频率1次/小时)
- 电池容量3200mAH,更换电池不掉电不重启
- 安装方便,磁吸、胶粘或M6螺栓固定于被测设备
- 稳定可靠,适应潮湿、粉尘、强干扰等各种复杂工业现场
- 防护等级:IP67,CE认证
单位:mm
VB21外壳尺寸图
典型应用:
捷杰传感已与国内外数家上市公司就振动传感器建立业务往来,批量供货以及项目制合作。基于对不同行业客户特定应用的深刻理解,捷杰传感提供更完整的端到端工业物联解决方案。致力于满足客户需求,助力工业物联网:
1) 坚持以无线采集、传输(蓝牙、Wifi、Lora、Zigbee)为主要方向,推动采集、传输和部署成本的持续降低;
2) 推动小型化低成本传感器规模化应用,将每个节点数据采集的成本从国外方案>1万块降到2000块,进而降低到500块以内;
3) 开放传输协议,与客户紧密配合推动边缘计算和云平台协同设计和应用。
福利来了---------------
自主研发专利技术,新品促销限时活动,只要1980元!!!


关于捷杰传感:
苏州捷杰传感技术有限公司为“阳澄湖科技领军人才”企业,由智能传感器领域的专家及中科院菁英人才创办,为苏州捷研芯全资子公司。捷杰传感拥有多传感器融合算法、低功耗电路设计、端计算、无线通讯和组网等关键技术。提供硬件+算法的智能传感器模块及产品,采集+传输的成套产品和方案,陆续推出无线(Bluetooth、Zigbee、Lora、Wifi、4G)MEMS振动监测传感器、宽量程压电振动传感器、九轴惯导模块(内置姿态识别算法)、自适应GPS+惯导模块(车辆轨迹监测算法)、工业物联网智能采集盒子等产品和解决方案。
捷杰传感聚焦AIoT,为物联网应用层方案商以及工业、汽车、消费电子产业的装备制造商提供标准化的系列智能传感器、工业级有线及无线数据传输硬件及方案;同时为不同应用场景量身定制高性价比的智能采集+传输方案,已与国内多家上市公司建立长期战略合作。捷杰传感始终秉承以技术创新,助力万物互联。
母公司苏州捷研芯为国家高新技术企业、江苏省科技型民营企业、“金鸡湖双百人才”科技领军人才企业、姑苏天使创新计划企业、SEMI会员企业,2016年通过ISO9001质量认证。设有研发中心和量产工厂,已服务国内外客户100余家。
公司产品信息请咨询业务团队:
吴经理 18051486212(苏州捷杰传感)
王经理 13915543356(苏州捷研芯)
更多资讯敬请关注:
公司官方淘宝店“苏州捷研芯”
捷研芯网站: www.jyxsolution.com
捷杰传感网站: www.jjsensor.com